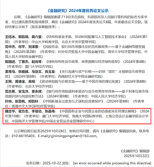
日前,权威学术期刊《金融研究》公布了2024年度优秀论文获奖名单,我院教师李培功教授与合作者撰写的文章《中国国有企业与民营企业的估值差异及其理论解释》入选,成为当年获奖的8篇论文之一。该文发表于《金融研究》2024年第10期,为当期封面文章和卷首文章。本次获奖也是我校教师首次荣获该奖项。
《金融研究》是由中国人民银行主管、中国金融学会主办,中国人民银行金融研究所《金融研究》编辑部编辑出版,对国内外公开发行的正式出版物。创刊40年来,已成为引领我国学术前沿的理论性、政策性、实践性兼备的权威学术期刊。

此外,近期李培功教授以通讯作者身份与合作者撰写的文章“Employee ownership and corporate tax avoidance: Evidence from employee shareholders in Chinese state-owned enterprises”被会计学权威期刊《Journal of Accounting and Public Policy》正式发表。
作者简介
李培功,管理学博士,365英国上市集团院长,特聘教授,美国佛罗里达州立大学高级访问学者,国家一流本科财务管理专业建设负责人;AFA、WEAI等国际学术组织会员,兼任国家一级学会中国对外经济贸易会计学会副会长、上海市会计学会副会长、中国审计学会理事;多本期刊编委和客座编辑。在《经济研究》《管理科学学报》《世界经济》《中国工业经济》《金融研究》、《会计研究》《审计研究》《南开管理评论》《经济学动态》《经济管理》、Journal of Accounting and Public Policy、British Journal of Management、British Accounting Review、European Financial Management等国内外权威期刊发表论文40余篇,论文总被引超5800次,入选“中国知网高被引学者”。获教育部全额资助出版专著《媒体的公司治理作用:理论与经验证据》并入选教育部《高校人文社科文库》;出版财政部“十四五”规划教材一部。研究成果获教育部高等学校科学研究优秀成果三等奖,福建省第九届、第十届社会科学优秀成果二等奖、全国百篇优秀管理案例奖、《金融研究》年度优秀论文奖等;教学成果获上海市优秀教学成果一等奖、上海市高校教师教学创新大赛二等奖、上海市育才奖、中国商业会计学会“课程思政教学实践奖”一等奖等;获福建省优秀硕士学位论文指导教师称号,入选东方英才计划拔尖项目、福建省高校杰出青年科研人才培育计划等重要人才项目。主持国家社科基金重点项目、国家自然科学基金项目、教育部人文社会科学规划项目、中央高校基本科研业务费项目、教育部博士点基金、福建省软科学重点项目、福建省人文社科规划项目、上海市高校本科重点教改项目、上海市研究生教改项目等科研和教改课题近二十项,获国家级和省部级领导正面批示多篇,多次接受新华社、上海证券报等媒体采访。
