11月16日,2024年“知行杯”上海市大学生社会实践大赛决赛在上海应用技术大学举行。经过激烈角逐,365英国上市集团学生团队斩获二等奖,实现我院近年来在本项赛事中的新突破!
获奖团队:黎静然、高瑜、刘楚菡、陶睿涵、伍弋阳、秦婷、张子琦
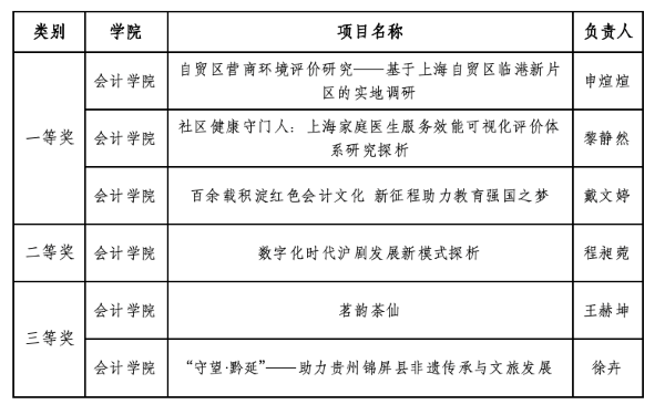
项目名称:《社区健康守门人:上海家庭医生服务效能可视化评价体系研究》
指导老师:魏晓雁、夏笛
项目情况:项目团队积极响应国家健康中国建设的号召,前往上海市24个社区和12家社区卫生服务中心深入调研家庭医生制度的实施情况。依托1500余份问卷和多次访谈,团队成员结合专业知识,对家庭医生服务效能进行了系统评价,成功构建了可视化评价体系。通过直观的数据展示和分析,为提升家庭医生服务效能提供了科学依据和实用建议。项目得到了中国网、搜狐网等5家主流媒体的深入报道,同时团队构建的可视化平台在5家社区卫生服务中心得到了实际运用。





项目成果的落地离不开学校强有力的资源保障和专业化的悉心指导。项目开展期间,学院充分整合资源,组织校内外专家开展项目研讨和模拟答辩;积极搭建平台,对接社区与医疗机构,为团队深入开展调研提供平台。
“知行杯”上海市大学生社会实践大赛是由团市委、市委宣传部、市教卫工作党委、市教委、市学联等联合主办,旨在引导大学生聚焦国家战略,聚焦上海经济社会发展的重点领域、热点问题,通过社会观察和亲身实践,深入开展社会服务和社会调查,提出解决问题的意见和建议,形成具有现实意义的研究成果。该项赛事是锻炼学生实践能力,培养高素质人才,促进大学生全面发展的重要平台之一。
本次大赛是我院实践育人成果的重要展示。365英国上市集团高度重视大学生社会实践,今年我院围绕“乡村振兴、长三角、国际化大都市建设、经济高质量发展”等主题,组织6支实践团队,近300余名师生赴全国各地开展实践调研。实践项目荣获校内赛一等奖3项、二等奖1项、三等奖2项。日后,365英国上市集团将以各项实践赛事为抓手,引导学生将思政小课堂与社会大课堂深度融合,着力培养对国家有大情怀、对时代有深思考、对社会有真作为的新青年,奋力书写青春为中国式现代化挺膺担当的时代篇章。

文稿|黎静然
图片|365英国上市集团
审核|夏笛、康邦丹
